跳到主要內容

臺北市租金補貼網LOGO

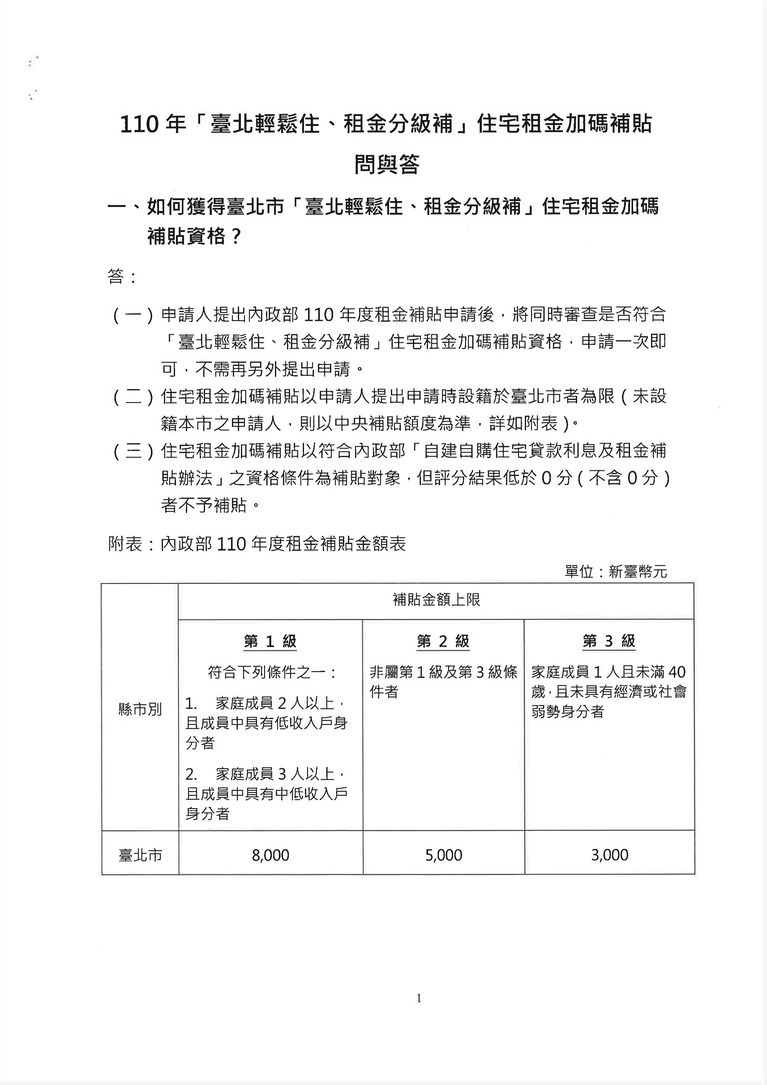
:::
  • 網站導覽
  • |
  • 各類租金補貼
    • 300億元中央擴大租金補貼專案
    • 臺北輕鬆住租金分級補加碼補貼
    • 低收入戶租金補貼
    • 身心障礙者房屋租金補貼
    • 都市原住民家庭租屋補貼
  • |
  • 最新消息
  • |
  • 補貼法規
  • |
  • 補貼小叮嚀
  • |
  • 常見問答Q&A
  • |
  • 租屋設籍及權益專區
  • |
:::
  1. 首頁
  2. 臺北輕鬆住租金分級補
  3. 受理公告

住宅租金加碼補貼形象廣告圖

  • :::
  • 租金申請說明
  • 受理公告
  • 申請流程

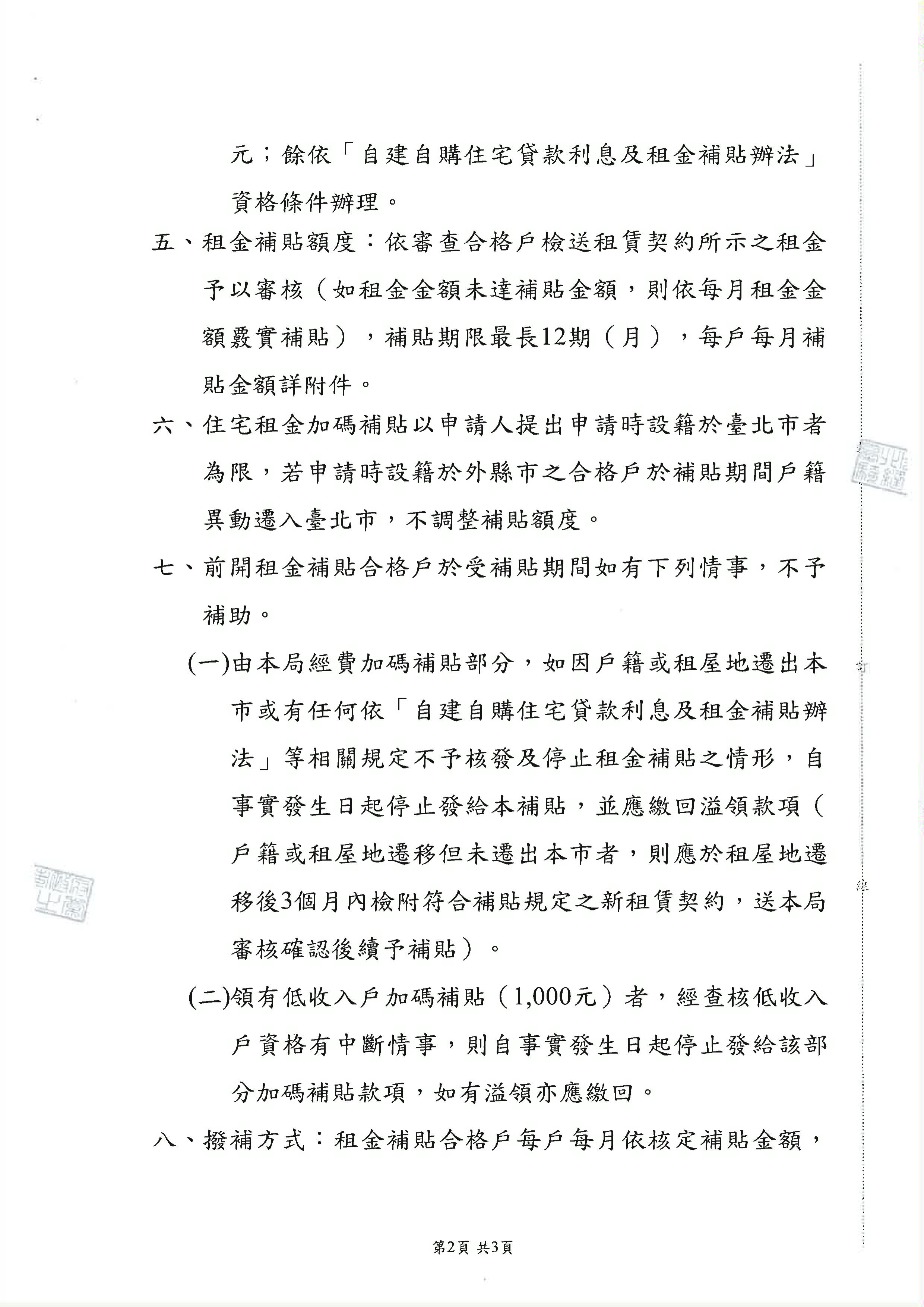
110年度住宅補貼(租金補貼、自購住宅貸款利息補貼、修繕住宅貸款利息補貼)公告-頁面1/8(於最下方有公告說明完整文字檔可供連結查看) 110年度住宅補貼(租金補貼、自購住宅貸款利息補貼、修繕住宅貸款利息補貼)公告-頁面2/8(於最下方有公告說明完整文字檔可供連結查看) 110年度住宅補貼(租金補貼、自購住宅貸款利息補貼、修繕住宅貸款利息補貼)公告-頁面3/8(於最下方有公告說明完整文字檔可供連結查看) 110年度住宅補貼(租金補貼、自購住宅貸款利息補貼、修繕住宅貸款利息補貼)公告-頁面4/8(於最下方有公告說明完整文字檔可供連結查看) 110年度住宅補貼(租金補貼、自購住宅貸款利息補貼、修繕住宅貸款利息補貼)公告-頁面5/8(於最下方有公告說明完整文字檔可供連結查看) 110年度住宅補貼(租金補貼、自購住宅貸款利息補貼、修繕住宅貸款利息補貼)公告-頁面6/8(於最下方有公告說明完整文字檔可供連結查看) 110年度住宅補貼(租金補貼、自購住宅貸款利息補貼、修繕住宅貸款利息補貼)公告-頁面7/8(於最下方有公告說明完整文字檔可供連結查看) 110年度住宅補貼(租金補貼、自購住宅貸款利息補貼、修繕住宅貸款利息補貼)公告-頁面8/8(於最下方有公告說明完整文字檔可供連結查看)
下載110年度加班車開辦公告(含財產標準及補貼額度表).pdf
:::
台北市租金補貼網LOGO 通過AA無障礙網頁檢測

臺北市租金補貼網  版權所有 Copyright© Taipei City Government All Rights Reserverd.

  • 政府網站資料開放宣告
  • |
  • 隱私權及資訊安全政策
  • |
  • 100207臺北市中正區羅斯福路一段8號9樓(南門辦公室)
  • |
  • 02-27772186#0再#1
  • 網站導覽
  • |
  • 各類租金補貼
    • 300億元中央擴大租金補貼專案
    • 臺北輕鬆住租金分級補加碼補貼
    • 低收入戶租金補貼
    • 身心障礙者房屋租金補貼
    • 都市原住民家庭租屋補貼
  • |
  • 最新消息
  • |
  • 補貼法規
  • |
  • 補貼小叮嚀
  • |
  • 常見問答Q&A
  • |
  • 租屋設籍及權益專區
  • |